Fraud Report Form
Security Tips :
Do not reply to any email, if you receive an e-mail claiming to be from ADC Bank regarding updating or asking any sensitive account information like PIN, password, account number, etc.
If you notice any spoofed (duplicate/unofficial) ADC Bank website, please inform us by filling the above form with necessary details.
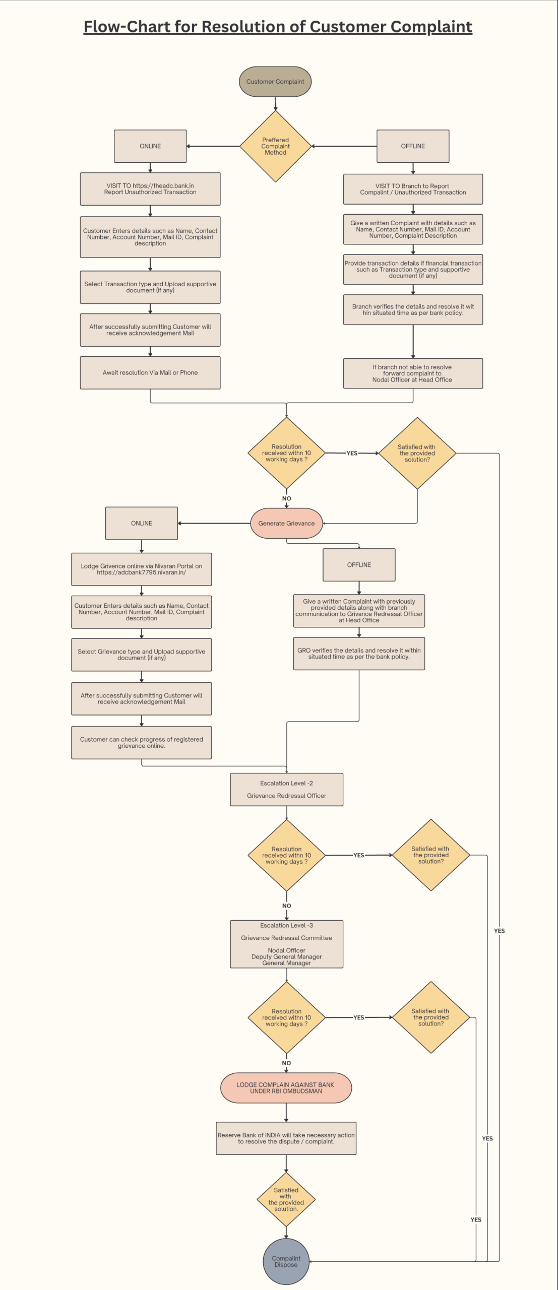
To report unauthorized transactions in your account
Do’s :
Give your user id and password only at the authenticated login page.
Provide your personal details over phone/Internet only if you have initiated a call or session and the counterpart has been duly authenticated by you.
Please remember that the bank would never ask you to verify your account information through an e-mail.
Always logon to a site by typing the proper URL in the address bar.
Dont’s :
Do not provide any information on a page which might have come up as a pop-up window.
Never provide your password over the phone or in response to an unsolicited request over e-mail.
Always remember that information like password, PIN, TIN, etc are strictly confidential and are not known even to employees/service personnel of the Bank. You should therefore, never divulge such information even if asked for.
Do not click on any link which has come through e-mail from an unexpected source. It may contain malicious code or could be an attempt to ‘Phish’.
